Genesys Engage
Workspace Desktop Edition
System Guides / Release Notes / Other
Best Practices and White Papers
Genesys Configuration Options
Genesys Glossary
Genesys Use Cases
Release Notes
System-Level Guides
Genesys Engage cloud
Genesys Engage cloud
Designer
Genesys Portal
Desktops and Gplus Adapters
Composer
Genesys Agent Scripting
Genesys Desktop
Genesys Rules System
Genesys Softphone
Gplus Adapters
Interaction Workspace
Web Services and Applications
Workspace Desktop Edition
Workspace Web Edition
Framework
Genesys Administrator
Load Distribution Server
Management Framework
Multimedia Connector for Skype for Business
SIP Cluster
SIP Feature Server
SIP Server
SIP Voicemail
T-Servers
Digital
Genesys Engage Digital (eServices)
Genesys Callback
Genesys Co-browse
Genesys Widgets
Genesys Web Engagement
Genesys WebRTC Service
intelligent Workload Distribution
Knowledge Center
Universal Contact Server
Outbound
CX Contact
Engage
Genesys SMS Aggregation Service
Outbound Contact
Outbound Contact Expert
Reporting and Analytics
CC Analyzer/CCPulse+
Genesys Customer Experience Insights
Genesys Info Mart
Genesys Interactive Insights
Interaction Concentrator
Genesys Predictive Routing
License Reporting Manager
Pulse
Pulse Advisors
Performance Management Advisors
Real-Time Metrics Engine
Reporting and Analytics Aggregates
Reporting Templates
Routing
Composer
Orchestration Server
Universal Routing
SDKs
Genesys Interaction SDK
Genesys Mobile Engagement
Genesys SDKs
Platform SDK
Simulator Test Toolkit
SIP Endpoint SDK
Support
Genesys Care (Support)
Voice Self Service
Composer
Genesys Intelligent Automation
Genesys Voice Platform
IVR Interface Option
Workforce Engagement Management
Genesys Interaction Recording
Genesys Skills Management
Genesys Performance DNA
Genesys Training Manager
Genesys Interaction Analytics (GIA)
Genesys Decisions
Workforce Management
Other Products
Context Services
Conversation Manager
Cloud CTI
Decisions
Genesys Quality Management
Microsoft Skype for Business
Social Engagement
UC Connector
CX Evolution
EX Engage Connector
Jump to:
navigation
,
search
ListFiles
This special page shows all uploaded files.
File list
Items per page:
20
50
100
250
500
Username:
Include old versions of files
First page
Previous page
Next page
Last page
Date
Name
Thumbnail
Size
Description
19:43, March 16, 2016
WM 852 shift assignment state.png
(
file
)
58 KB
13:51, March 15, 2016
WM 852 config agents.png
(
file
)
116 KB
14:24, November 27, 2015
WM 852 assc stitestab ssg drpdwn.png
(
file
)
22 KB
15:11, October 14, 2015
WM 852 filter-bullets-MTG.png
(
file
)
52 KB
14:23, October 8, 2015
WM 852 filter-bullets-ST.png
(
file
)
37 KB
15:32, October 6, 2015
WM 852 icon-filter-blue.png
(
file
)
982 bytes
21:43, October 5, 2015
WM 852 icon-decline.png
(
file
)
923 bytes
21:39, October 5, 2015
WM 852 icon-approve.png
(
file
)
909 bytes
21:38, October 5, 2015
WM 852 icon-status.png
(
file
)
921 bytes
17:02, August 20, 2015
WM 852 comm trade prop fc.png
(
file
)
289 KB
17:01, August 20, 2015
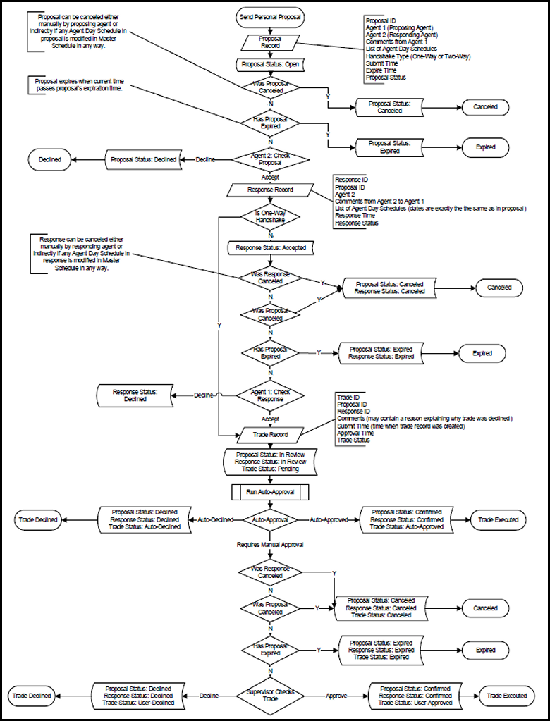
WM 852 persnl trade prop fc.png
(
file
)
292 KB
21:09, August 17, 2015
WM 852 API architecture.png
(
file
)
22 KB
19:07, June 17, 2015
WM 8.5.1 ArchitectureNew.png
(
file
)
50 KB
18:36, June 17, 2015
WM 8.5.1 Architecture.png
(
file
)
50 KB
18:26, June 2, 2015
WM 851 agent chkbox.png
(
file
)
31 KB
18:13, June 2, 2015
WM 851 IsAgent.png
(
file
)
27 KB
22:34, May 25, 2015
WM 851 save as template icon.png
(
file
)
780 bytes
22:30, May 25, 2015
WM 851 toolbar-master-schedule-scenario summary.png
(
file
)
2 KB
22:30, May 25, 2015
WM 851 toolbar-master-schedule-scenario-state-group-totals.png
(
file
)
3 KB
14:03, May 25, 2015
WM 851 icon convert staff variance.png
(
file
)
292 bytes
12:41, May 25, 2015
WM 851 icon show coverage and forecast info.png
(
file
)
372 bytes
01:30, May 25, 2015
WM 851 icon-open-popup-calendar.png
(
file
)
547 bytes
02:32, May 24, 2015
WM 851 toolbar-master-schedule-intraday.png
(
file
)
2 KB
02:32, May 24, 2015
WM 851 toolbar-master-schedule-coverage.png
(
file
)
954 bytes
02:32, May 24, 2015
WM 851 toolbar-master-schedule-agent-extended.png
(
file
)
2 KB
02:32, May 24, 2015
WM 851 toolbar-master-schedule-weekly.png
(
file
)
2 KB
02:32, May 24, 2015
WM 851 toolbar-master-schedule-summary.png
(
file
)
1 KB
02:32, May 24, 2015
WM 851 toolbar-master-schedule-state-group-totals.png
(
file
)
1 KB
02:32, May 24, 2015
WM 851 toolbar-master-schedule-overtime-requirement.png
(
file
)
3 KB
20:01, May 23, 2015
WM 851 meeting scheduler icon.png
(
file
)
300 bytes
22:58, May 20, 2015
WM 851 edit-action-profiles-bidding.png
(
file
)
20 KB
22:49, May 20, 2015
WM 851 toolbar-master-schedule-scenario-profiles-bidding.png
(
file
)
2 KB
22:49, May 20, 2015
WM 851 icon-master-schedule-bidding-show-assigned-agents.png
(
file
)
415 bytes
22:49, May 20, 2015
WM 851 icon-associate-separate-teams.png
(
file
)
330 bytes
22:41, May 20, 2015
WM 851 icon-contract.png
(
file
)
198 bytes
22:41, May 20, 2015
WM 851 control bidding process icon.png
(
file
)
263 bytes
22:41, May 20, 2015
WM 851 auto-assign schedules icon.png
(
file
)
276 bytes
22:41, May 20, 2015
WM 851 assign bidding agents icon.png
(
file
)
269 bytes
22:19, May 20, 2015
WM 851 bidding uparrow.png
(
file
)
477 bytes
22:19, May 20, 2015
WM 851 bidding downarrow.png
(
file
)
477 bytes
14:31, May 20, 2015
WM 851 toolbar-master-schedule-scenario-agent-extended.png
(
file
)
2 KB
14:31, May 20, 2015
WM 851 Legend.png
(
file
)
877 bytes
14:30, May 20, 2015
WM 851 Agent-ExtView3.png
(
file
)
3 KB
22:08, May 19, 2015
WM 851 Schedule Scenarios Intra-day controls target.png
(
file
)
527 bytes
20:49, May 19, 2015
WM 851 icon refresh performance data.png
(
file
)
336 bytes
16:13, May 19, 2015
WM 851 toolbar-master-schedule-scenario-intraday.png
(
file
)
3 KB
16:13, May 19, 2015
WM 851 icon move to current day.png
(
file
)
737 bytes
16:13, May 19, 2015
WM 851 icon accessible schedule details.png
(
file
)
487 bytes
16:13, May 19, 2015
WM 851 icon-auto-commit.png
(
file
)
267 bytes
16:13, May 19, 2015
WM 851 contract icon.png
(
file
)
886 bytes
First page
Previous page
Next page
Last page
Comments or questions about this documentation?
Contact us
for support!